Benvenuto sul sito della Corte d'Appello di Trieste

Corte d'Appello di Trieste - Ministero della Giustizia

Corte d'Appello di Trieste
Ti trovi in:

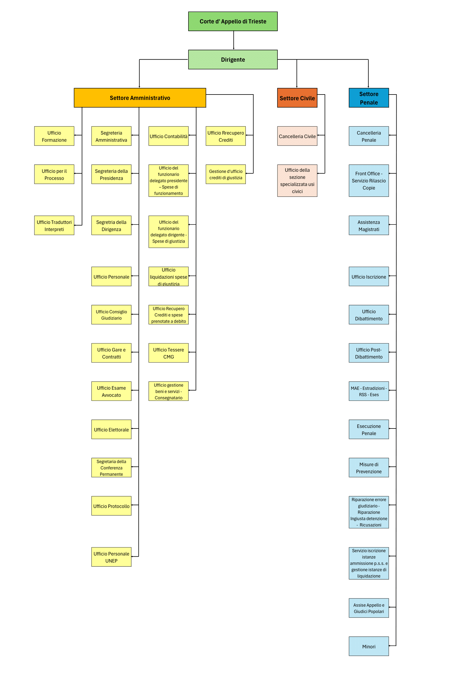
Organigramma

Organigramma - Corte d'Appello di Trieste

Art. 13, c. 1, lett. b), d.lgs. n. 33/2013

Soggetto tenuto all'obbligo di pubblicazione ex art. 13

Torna a inizio pagina Collapse